- Использование статуса резидента особых зон для снижения налогов: секреты и практические советы
- Что такое особые экономические зоны и кто может стать их резидентом?
- Ключевые требования к кандидатам
- Преимущества статуса резидента особых зон
- Реальные примеры использования статуса резидента
- Практические шаги для получения статуса резидента
- Что нужно сделать в первую очередь?
- Ключевые документы для оформления
- Потенциальные риски и нюансы
- Основные риски
- Как снизить риски?
- Вопрос: Можно ли полностью освободить бизнес от налогов, став резидентом особой зоны?
- Подробнее Ключевые слова Описание Варианты использования Практические советы Общие рекомендации особые экономические зоны Зоны с льготными налоговыми режимами Ключевые преимущества Шаги по оформлению Общее руководство налоговые льготы в ОЭЗ Снижение налоговых ставок для резидентов Инвестиционные проекты Подготовка документов Риски и возможности регистрация в особых зонах Процедура оформления статуса Юридическая помощь Документация Советы экспертов
Использование статуса резидента особых зон для снижения налогов: секреты и практические советы
В современном мире бизнесмены и предприниматели ищут пути минимизации налоговых обязательств, чтобы сохранить больше ресурсов для развития своих проектов. Одним из эффективных способов этого является получение статуса резидента специальных экономических зон. Такой статус открывает перед компаниями и частными лицами уникальные возможности, значительно снижая налоговые выплаты и облегчая ведение бизнеса в условиях высокой конкуренции.
В нашей статье мы расскажем, что такое особые экономические зоны, кто может стать их резидентом и как правильно использовать этот статус для достижения своих целей. Мы поделимся практическим опытом, расскажем о преимуществах и рисках, а также дадим советы по оформлению документов и соблюдению требований законодательства.
Что такое особые экономические зоны и кто может стать их резидентом?
Особые экономические зоны (ОЭЗ) — это специально созданные территории, на которых действует особый режим ведения бизнеса с целью привлечения инвестиций, технологий и инноваций. В России такие зоны делятся на несколько типов, среди которых промышленно-торговые, технопарки, свободные экономические зоны и другие. Основная идея — создание условий для наиболее благоприятного инвестирования и снижения налоговых ставок.
Статус резидента особой зоны предоставляется юридическим лицам и индивидуальным предпринимателям, которые соответствуют определённым требованиям, установленным администрацией зоны. Обычно это компании, реализующие проекты в рамках закреплённой концепции зоны, например, в области высоких технологий, производства или логистики. Также важно соблюдать определённые сроки ведения деятельности на территории зоны и инвестировать в развитие бизнеса.
Ключевые требования к кандидатам
- Регистрация в месте деятельности: Компания должна быть зарегистрирована на территории зоны или планировать переезд.
- Инвестиции: Ожидается значительное вложение в инфраструктуру или развитие производства в зоне.
- Соблюдение требований: Необходимо соблюдать требования законодательства особой зоны и отчётности.
- Сроки деятельности: Оформление и подтверждение статуса обычно требуют определенного периода работы в зоне.
Преимущества статуса резидента особых зон
Получение статуса резидента открывает перед компанией или предпринимателем массу преимуществ, которые значительно облегчают ведение бизнеса и позволяют сэкономить на налогах. Ниже перечислены основные выгоды, которые стоит учитывать при планировании переезда или открытия бизнеса в особую зону.
| Преимущество | Описание |
|---|---|
| Снижение налоговой ставки | Основное преимущество — снижение налогов на прибыль, имущество, налог на добавленную стоимость (НДС) и другие обязательные платежи. |
| Льготные условия для инвестиций | Возможность получения налоговых льгот при осуществлении инвестиций в инфраструктуру, оборудование или развитие производства. |
| Упрощенная административная процедура | Меньше бюрократических проволочек в процессе регистрации бизнеса и оформления документации. |
| Доступ к инфраструктуре | Близость к логистическим центрам, инновационным паркам, научным центрам — всё это способствует развитию бизнеса. |
| Более легкое импортозамещение и экспорт | Специальные режимы налоговых и таможенных пошлин позволяют увеличивать конкурентоспособность товаров и услуг на рынках. |
Реальные примеры использования статуса резидента
- Компания из области высоких технологий получила налоговые льготы и снизила налоговую нагрузку на 30%, что позволило активно инвестировать в новые разработки.
- Производственный холдинг создал филиал в технопарке, обеспечив себе снижение налогов и получение поддержки на этапе запуска нового проекта.
- Малый бизнес реализует экспортные проекты, используя освобождение от НДС и таможенных пошлин, что делает его продукцию более конкурентоспособной на мировом рынке.
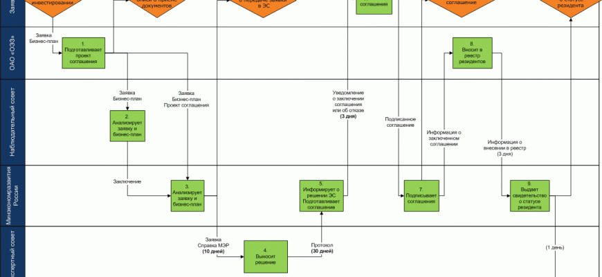
Практические шаги для получения статуса резидента
Что нужно сделать в первую очередь?
Перед началом процедуры получения статуса необходимо тщательно подготовить все документы и определить стратегию развития бизнеса на территории зоны. Ниже мы подробно расскажем о этапах, важных для успеха.
- Изучение условий выбранной зоны: Ознакомьтесь с требованиями Администрации и условиями предоставления статуса.
- Определение вида деятельности: Убедитесь, что выбранная сфера входит в уклоненную зону и соответствует требованиям.
- Подготовка бизнес-плана: Описывайте проекты, сумму инвестиций и планы развития.
- Подача заявления: Обратитесь в Администрацию с полным пакетом документов.
- Прохождение экспертизы и согласование: После проверки документов — ожидайте решения о статусе.
Ключевые документы для оформления
- Учредительные документы (устав, учредительный договор, свидетельство о регистрации)
- Бизнес-план
- Доказательства инвестиций (акты выполненных работ, договоры)
- Отчеты о финансовом состоянии
- Документы, подтверждающие соответствие деятельности
Потенциальные риски и нюансы
Несмотря на значительные преимущества, использование статуса резидента в особых зонах связано с определенными рисками и нюансами, о которых важно знать заранее. Не всё так однозначно, и подготовка к возможным сложностям поможет избежать непредвиденных проблем в будущем.
Основные риски
- Изменения законодательства: Законодательство в сфере ОЭЗ часто обновляется, и необходимо своевременно отслеживать изменения.
- Ограничения по видам деятельности: Некоторые виды бизнеса могут быть ограничены или требовать дополнительных разрешений.
- Двойные проверки и контроль: Регулярные проверки со стороны налоговых и контролирующих органов могут создать дополнительные хлопоты.
- Непредвиденные ограничения: Временами администрация зоны вводит временные ограничения или новые условия.
Как снизить риски?
- Мощная юридическая поддержка: Обратитесь к специалистам по налоговому праву и бизнес-консультантам.
- Регулярный аудит: Проведение внутренних и внешних аудитов поможет своевременно выявлять недочеты и избегать санкций;
- Обучение персонала: Важно, чтобы команда знала все нюансы работы в особой зоне.
- Постоянное мониторинг законодательства: Следите за актуальными изменениями, подписывайтесь на новости.
Использование статуса резидента особых экономических зон — это мощный инструмент для снижения налоговых расходов и повышения конкурентоспособности бизнеса. Однако важно помнить, что успех зависит от правильной подготовки, соблюдения всех требований и постоянного мониторинга ситуации.
Если вы решили воспользоваться этим механизмом, рекомендуем тщательно изучить все условия конкретной зоны, подготовить необходимую документацию и обратиться за консультацией к специалистам. Только так вы сможете максимально эффективно и без рисков реализовать свои бизнес-идеи и добиться достойных результатов.
Вопрос: Можно ли полностью освободить бизнес от налогов, став резидентом особой зоны?
Ответ: Полностью избавиться от налогов, став резидентом особой зоны, невозможно. Однако можно значительно снизить налоговую нагрузку благодаря льготам и специальным режимам, действующим для резидентов. Важно правильно оформиться, соблюдать все требования зоны и регулярно контролировать изменения в законодательстве, чтобы максимально использовать возможность экономии.
Подробнее
Ключевые слова Описание Варианты использования Практические советы Общие рекомендации особые экономические зоны Зоны с льготными налоговыми режимами Ключевые преимущества Шаги по оформлению Общее руководство налоговые льготы в ОЭЗ Снижение налоговых ставок для резидентов Инвестиционные проекты Подготовка документов Риски и возможности регистрация в особых зонах Процедура оформления статуса Юридическая помощь Документация Советы экспертов
Подробнее
| Ключевые слова | Описание | Варианты использования | Практические советы | Общие рекомендации |
|---|---|---|---|---|
| особые экономические зоны | Зоны с льготными налоговыми режимами | Ключевые преимущества | Шаги по оформлению | Общее руководство |
| налоговые льготы в ОЭЗ | Снижение налоговых ставок для резидентов | Инвестиционные проекты | Подготовка документов | Риски и возможности |
| регистрация в особых зонах | Процедура оформления статуса | Юридическая помощь | Документация | Советы экспертов |








